Официальное опубликование правовых актов
ОФИЦИАЛЬНОЕ ОПУБЛИКОВАНИЕ
Приказ Министерства природных ресурсов и охраны окружающей среды Сахалинской области от 23.08.2016 № 55
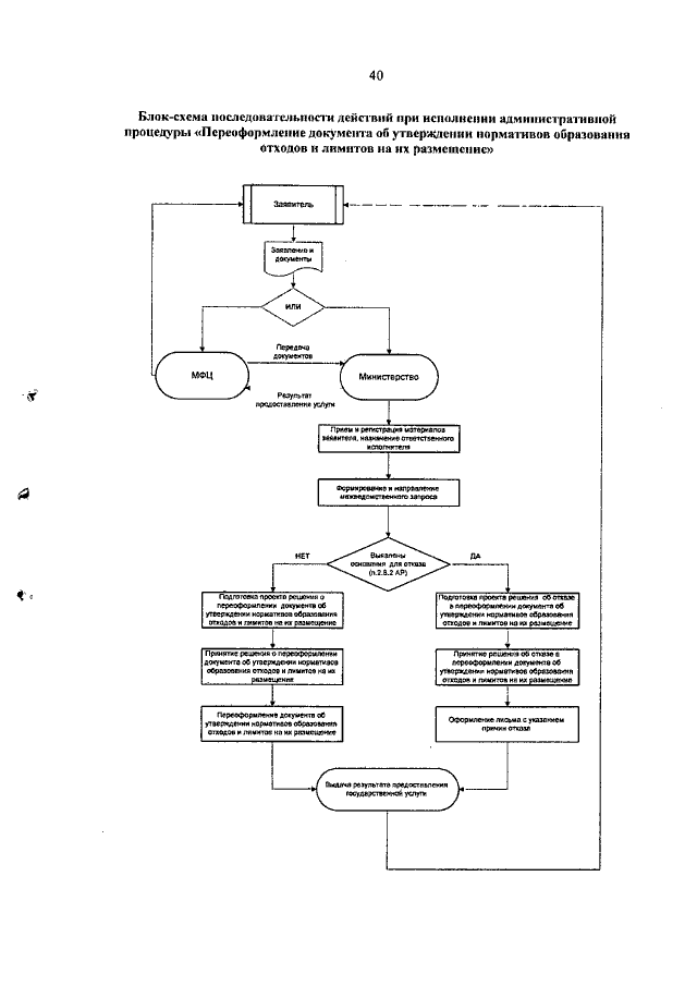
"Об утверждении Административного регламента министерства природных ресурсов и охраны окружающей среды Сахалинской области по предоставлению государственной услуги "Установление нормативов образования отходов и лимитов на их размещение применительно к хозяйственной и (или) иной деятельности юридических лиц и индивидуальных предпринимателей (за исключением субъектов малого и среднего предпринимательства), в процессе которой образуются отходы на объектах, подлежащих региональному государственному экологическому надзору"
Номер опубликования: 6501201608240001
Дата опубликования: 24.08.2016
Страница №42 из 43:
Увеличить