Официальное опубликование правовых актов
ОФИЦИАЛЬНОЕ ОПУБЛИКОВАНИЕ
Постановление Администрации Томской области от 06.02.2025 № 35а
"О внесении изменений в постановление Администрации Томской области от 27.09.2019 № 346а"
Номер опубликования: 7000202502070002
Дата опубликования: 07.02.2025
Страница №66 из 88:
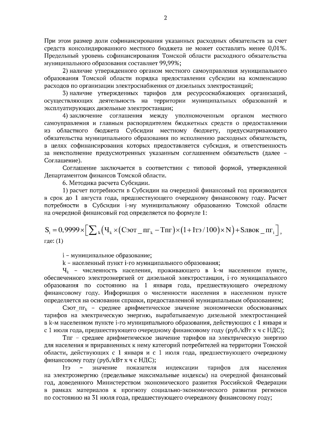
Увеличить