Официальное опубликование правовых актов
ОФИЦИАЛЬНОЕ ОПУБЛИКОВАНИЕ
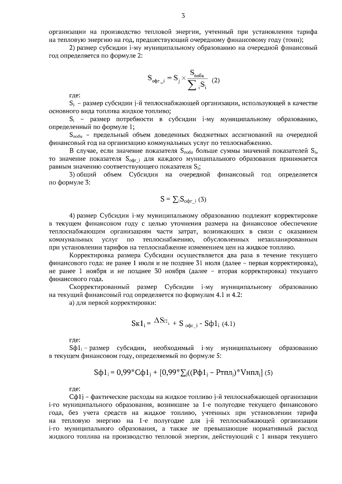
Постановление Администрации Томской области от 09.02.2026 № 44а
"О внесении изменений в постановление Администрации Томской области от 27.09.2019 № 346а"
Номер опубликования: 7000202602110002
Дата опубликования: 11.02.2026
Страница №68 из 99:
Увеличить