Официальное опубликование правовых актов
ОФИЦИАЛЬНОЕ ОПУБЛИКОВАНИЕ
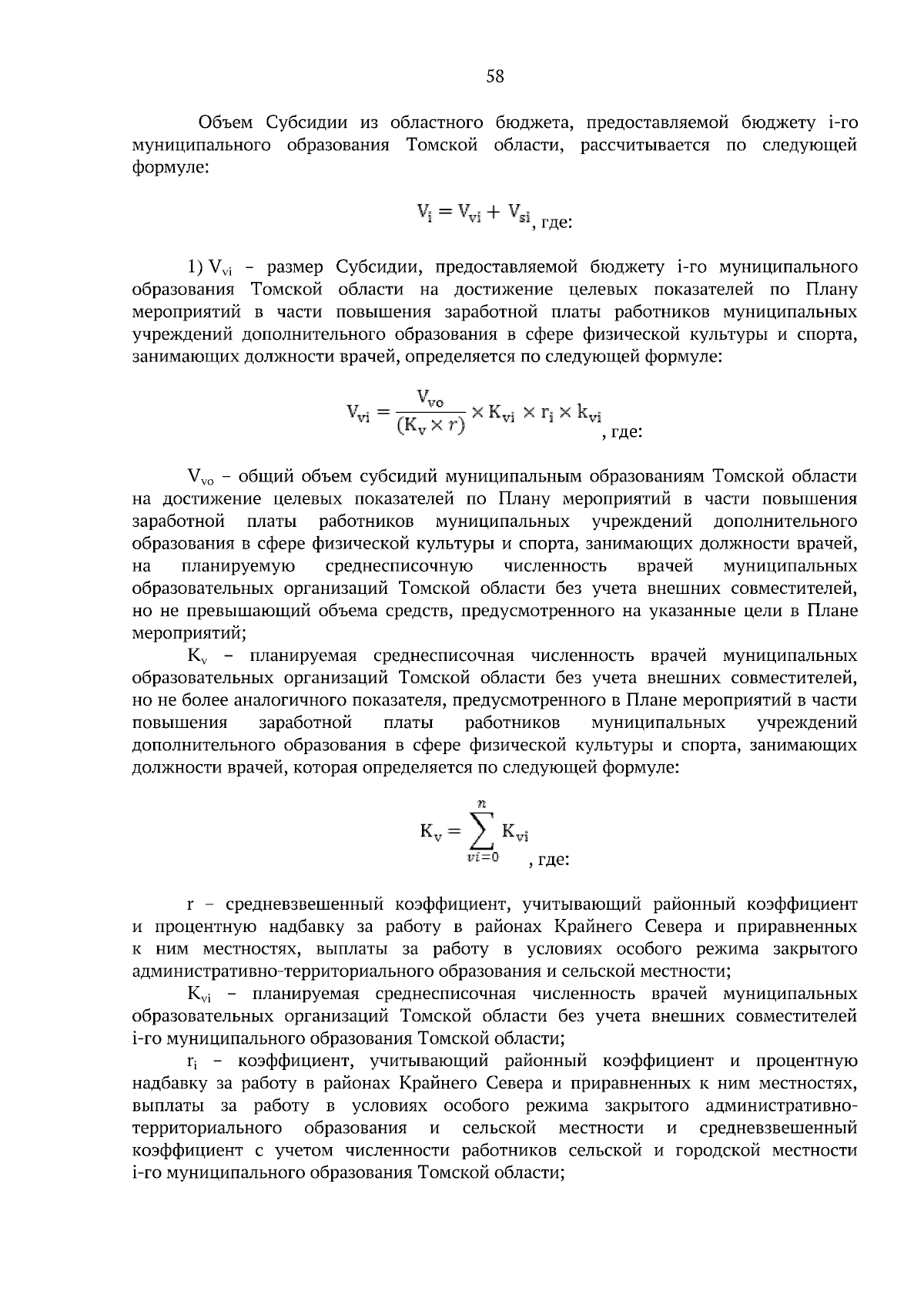
Постановление Администрации Томской области от 14.04.2026 № 131а
"О внесении изменения в постановление Администрации Томской области от 27.09.2019 № 345а"
Номер опубликования: 7000202604150008
Дата опубликования: 15.04.2026
Страница №59 из 143:
Увеличить