Официальное опубликование правовых актов
ОФИЦИАЛЬНОЕ ОПУБЛИКОВАНИЕ
Приказ Департамента социальной защиты населения Томской области от 24.12.2024 № 44
"О внесении изменения в приказ Департамента социальной защиты населения Томской области от 31.03.2016 № 10"
(Зарегистрирован 24.12.2024 № 2050-59/2024)
Номер опубликования: 7001202412260010
Дата опубликования: 26.12.2024
Страница №41 из 44:
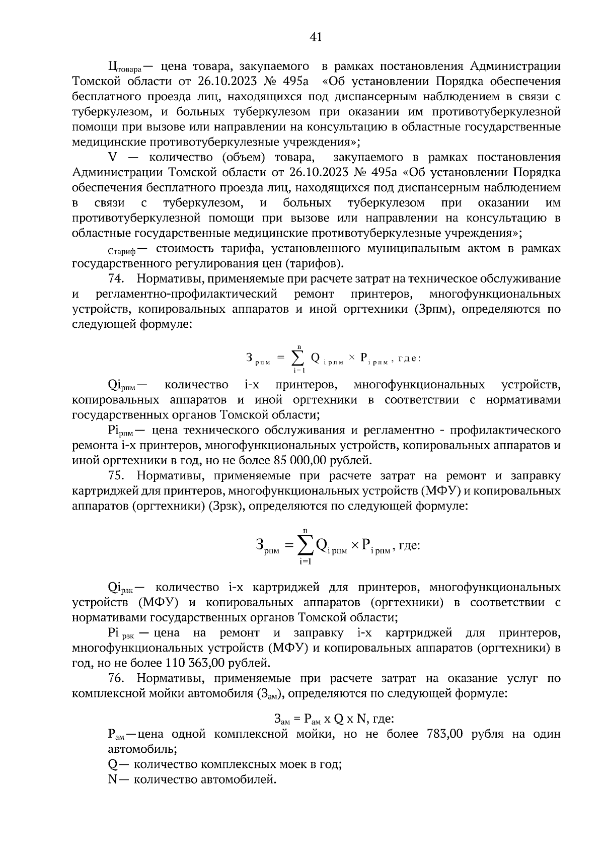
Увеличить