Официальное опубликование правовых актов
ОФИЦИАЛЬНОЕ ОПУБЛИКОВАНИЕ
Приказ Департамента по управлению государственной собственностью Томской области от 26.03.2025 № 14
"О внесении изменения в приказ Департамента по управлению государственной собственностью Томской области от 15.12.2017 № 68"
(Зарегистрирован 27.03.2025 № 343-51/2025)
Номер опубликования: 7001202503280004
Дата опубликования: 28.03.2025
Страница №20 из 66:
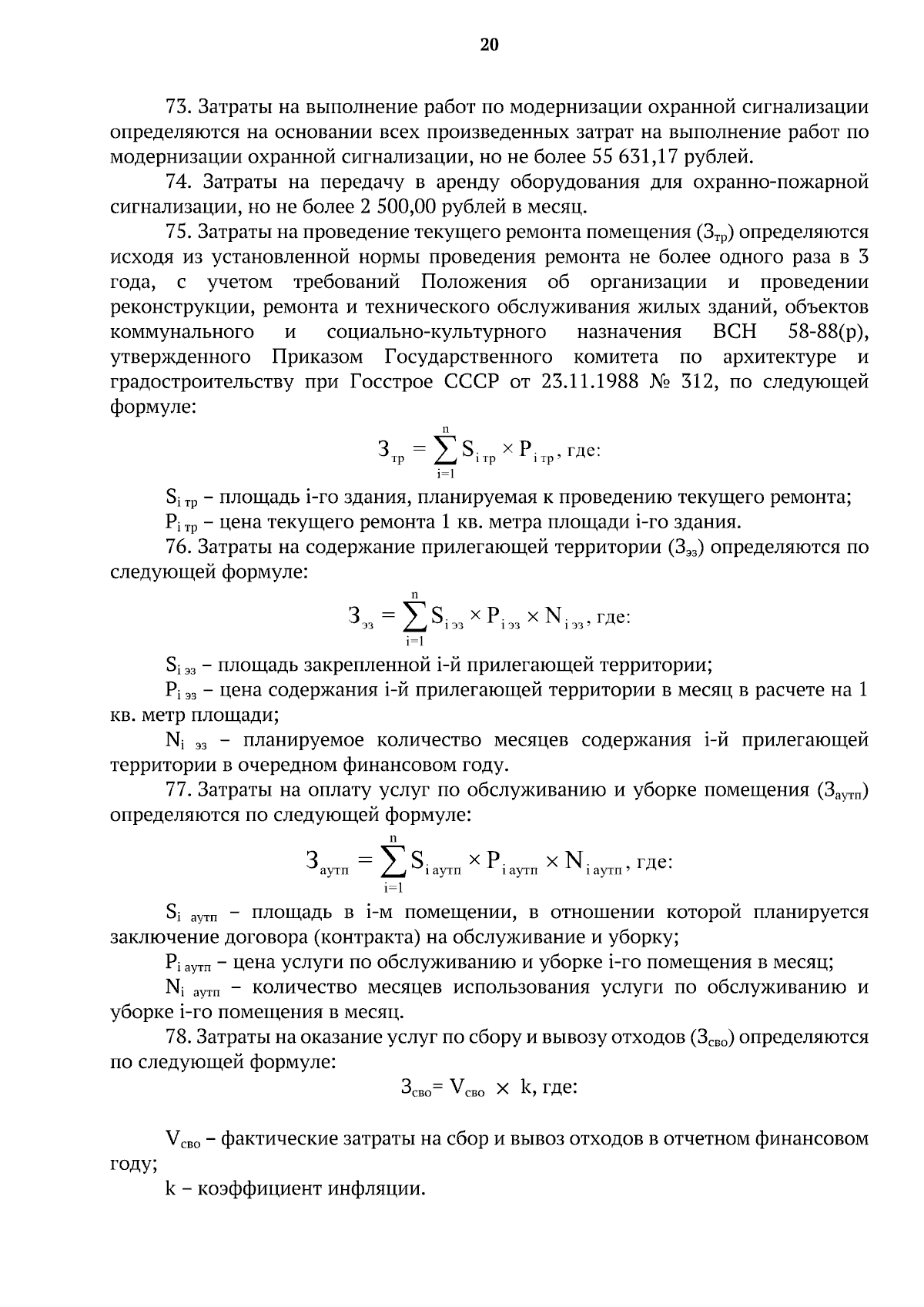
Увеличить