Официальное опубликование правовых актов
ОФИЦИАЛЬНОЕ ОПУБЛИКОВАНИЕ
Постановление Правительства Тульской области от 26.12.2022 № 865
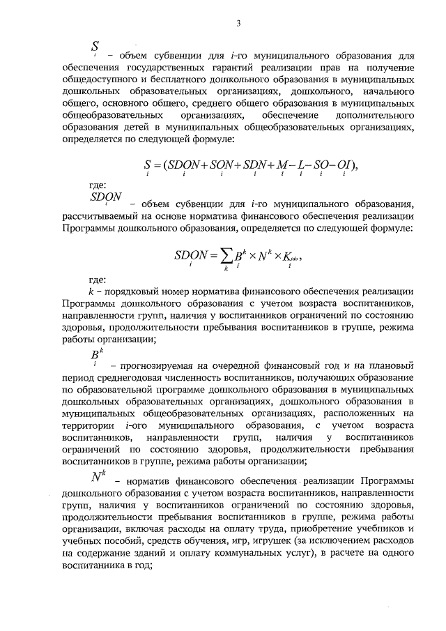
"О нормативах обеспечения государственных гарантий реализации прав на получение общедоступного и бесплатного образования в муниципальных дошкольных и общеобразовательных организациях"
Номер опубликования: 7100202212270006
Дата опубликования: 27.12.2022
Страница №57 из 71:
Увеличить