Официальное опубликование правовых актов
ОФИЦИАЛЬНОЕ ОПУБЛИКОВАНИЕ
Постановление Правительства Тульской области от 13.12.2024 № 650
"О внесении изменений в постановление правительства Тульской области от 16.07.2013 № 354"
Номер опубликования: 7100202412160010
Дата опубликования: 16.12.2024
Страница №14 из 18:
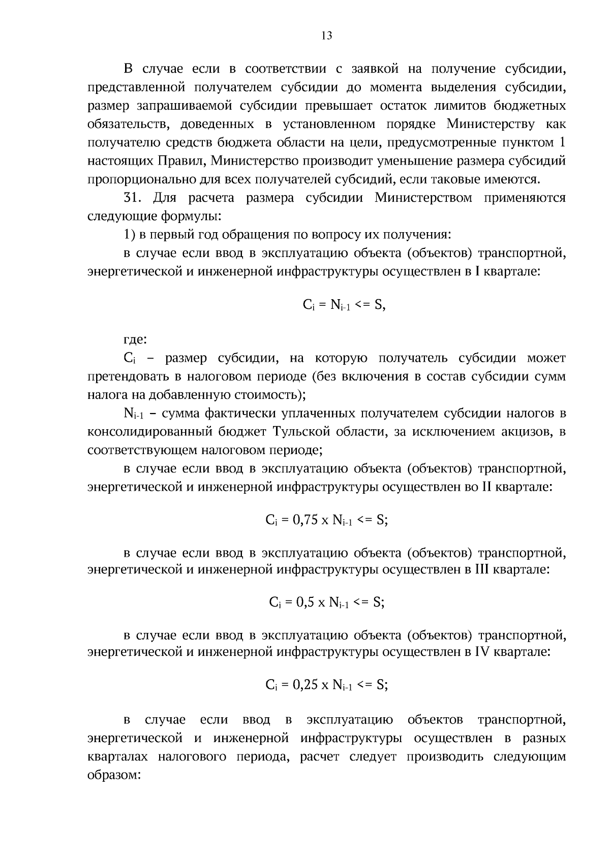
Увеличить