Официальное опубликование правовых актов
ОФИЦИАЛЬНОЕ ОПУБЛИКОВАНИЕ
Приказ Министерства молодежной политики Тульской области от 13.02.2026 № 8-осн
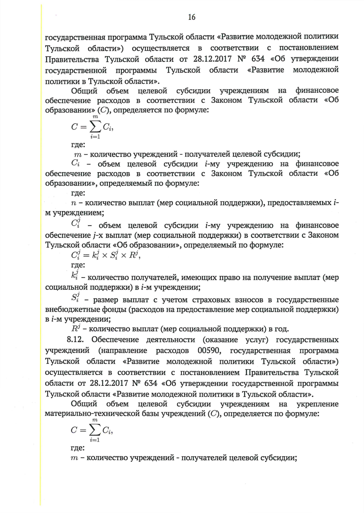
"Об утверждении Порядка определения объема и условия предоставления из бюджета Тульской области государственным бюджетным учреждениям и автономному учреждению, в отношении которых министерство молодежной политики Тульской области осуществляет функции и полномочия учредителя, субсидий на иные цели в соответствии с абзацем вторым пункта 1 статьи 78.1 Бюджетного кодекса Российской Федерации"
(Зарегистрирован 13.02.2026 № 8-осн)
Номер опубликования: 7101202602200006
Дата опубликования: 20.02.2026
Страница №17 из 31:
Увеличить