Официальное опубликование правовых актов
ОФИЦИАЛЬНОЕ ОПУБЛИКОВАНИЕ
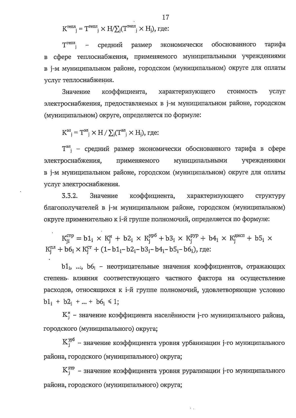
Закон Ульяновской области от 16.06.2025 № 56-ЗО
"О внесении изменений в Закон Ульяновской области "О межбюджетных отношениях в Ульяновской области"
Номер опубликования: 7300202506180019
Дата опубликования: 18.06.2025
Страница №17 из 30:
Увеличить