Официальное опубликование правовых актов
ОФИЦИАЛЬНОЕ ОПУБЛИКОВАНИЕ
Постановление Правительства Забайкальского края от 16.02.2017 № 63
"О распределении и предоставлении субсидий из бюджета Забайкальского края, а также средств, поступивших из федерального бюджета в бюджет Забайкальского края на содействие достижению целевых показателей региональных программ развития агропромышленного комплекса"
Номер опубликования: 7500201702210005
Дата опубликования: 21.02.2017
Страница №37 из 63:
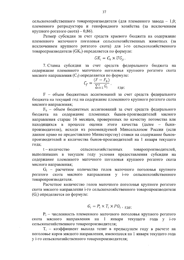
Увеличить