Официальное опубликование правовых актов
ОФИЦИАЛЬНОЕ ОПУБЛИКОВАНИЕ
Постановление Правительства Забайкальского края от 23.07.2025 № 391
"О некоторых вопросах предоставления в 2025 году бюджетам муниципальных районов, муниципальных округов, городских округов Забайкальского края дотаций на обеспечение расходных обязательств по оплате труда работников учреждений бюджетной сферы, финансируемых за счет средств бюджетов муниципальных районов, муниципальных округов, городских округов Забайкальского края, из бюджета Забайкальского края"
Номер опубликования: 7500202507240003
Дата опубликования: 24.07.2025
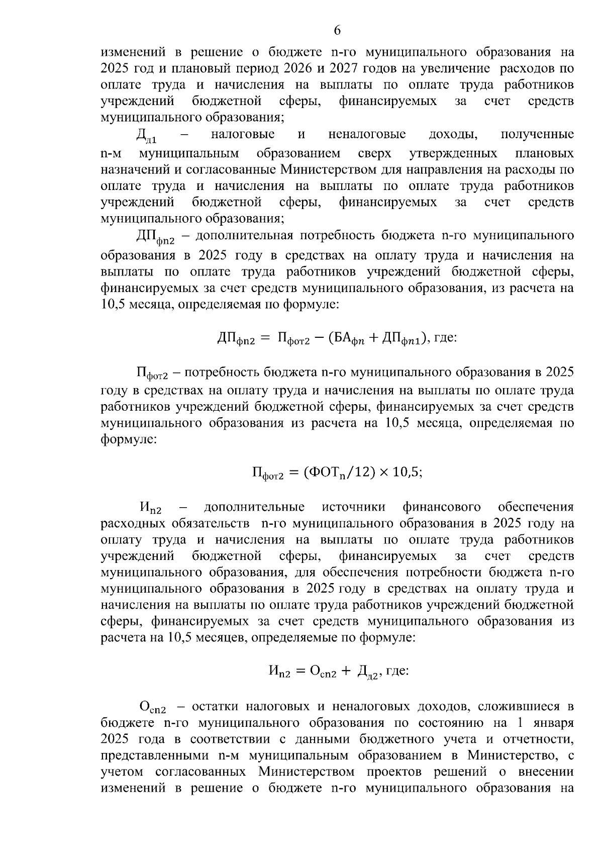
Страница №6 из 8:
Увеличить