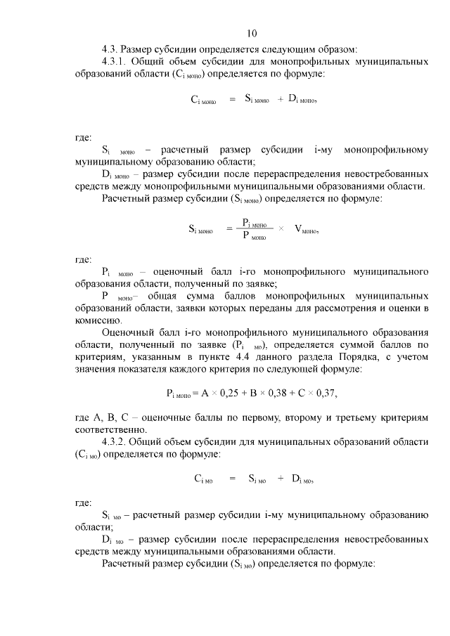
Официальное опубликование правовых актов
ОФИЦИАЛЬНОЕ ОПУБЛИКОВАНИЕ
Постановление Правительства Ярославской области от 17.05.2016 № 573-п
"О внесении изменений в постановление Правительства области от 11.02.2016 № 122-п и признании утратившими силу отдельных постановлений Правительства области, частично утратившим силу постановления Правительства области от 04.02.2015 № 93-п"
Номер опубликования: 7600201605190005
Дата опубликования: 19.05.2016
Страница №12 из 66:
Увеличить