Официальное опубликование правовых актов
ОФИЦИАЛЬНОЕ ОПУБЛИКОВАНИЕ
Приказ Департамента образования, культуры и спорта Ненецкого автономного округа от 28.02.2020 № 24
"О внесении изменений в приказ Департамента образования, культуры и спорта Ненецкого автономного округа от 19.08.2019 № 69"
Номер опубликования: 8301202003030003
Дата опубликования: 03.03.2020
Страница №199 из 236:
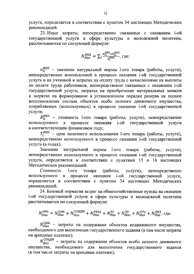
Увеличить