Официальное опубликование правовых актов
ОФИЦИАЛЬНОЕ ОПУБЛИКОВАНИЕ
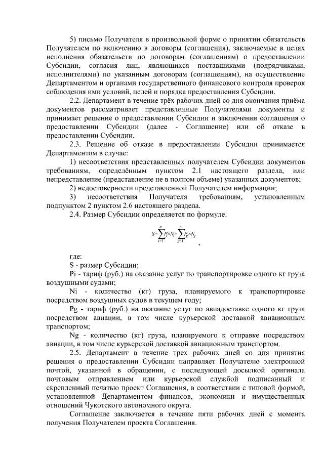
Постановление Правительства Чукотского автономного округа от 18.03.2020 № 115
"О внесении изменений в Приложение к Постановлению Правительства Чукотского автономного округа от 4 апреля 2018 года № 98"
Номер опубликования: 8700202003200002
Дата опубликования: 20.03.2020
Страница №2 из 9:
Увеличить