Официальное опубликование правовых актов
ОФИЦИАЛЬНОЕ ОПУБЛИКОВАНИЕ
Постановление Правительства Чукотского автономного округа от 29.08.2025 № 508
"Об утверждении Порядка предоставления субсидии организациям с государственным участием на возмещение затрат, связанных с модернизацией гостиничной инфраструктуры"
Номер опубликования: 8700202509010004
Дата опубликования: 01.09.2025
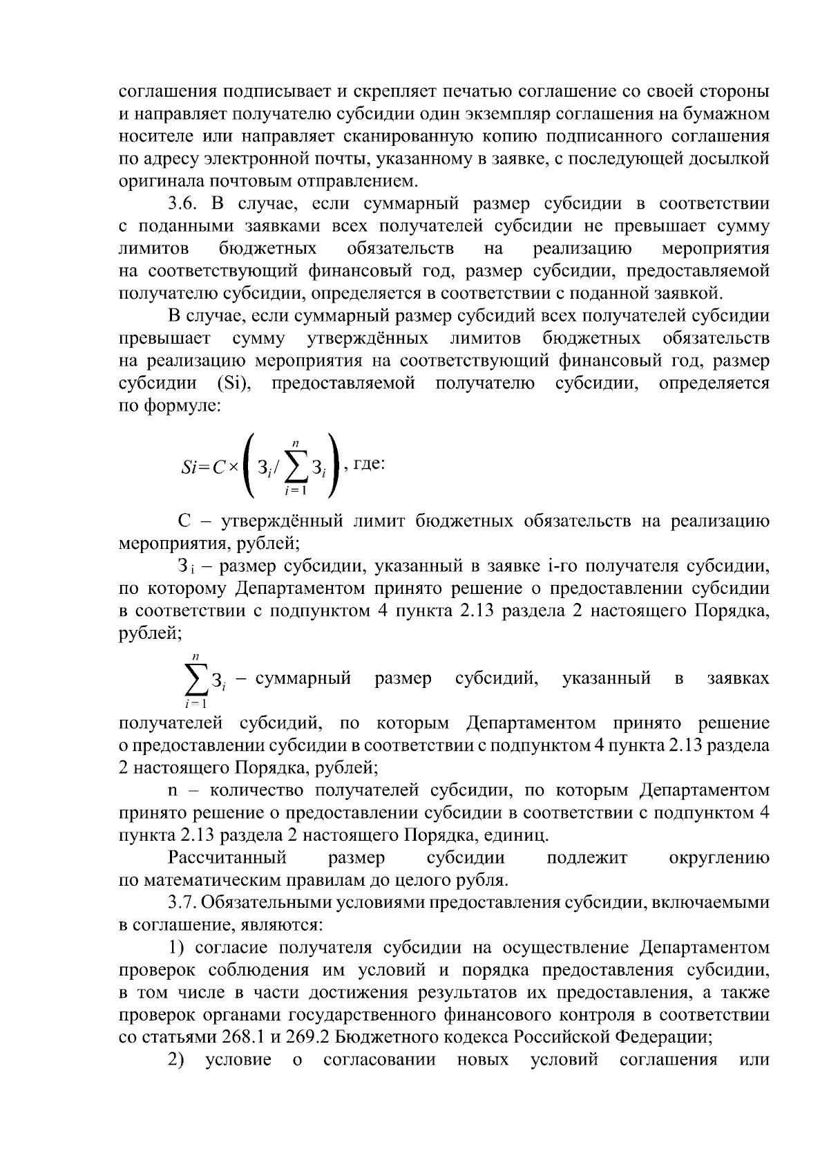
Страница №14 из 23:
Увеличить