Постановление Правительства Чукотского автономного округа от 19.12.2025 № 647
"О внесении изменений в Приложение к Постановлению Правительства Чукотского автономного округа от 29 декабря 2023 года № 549"
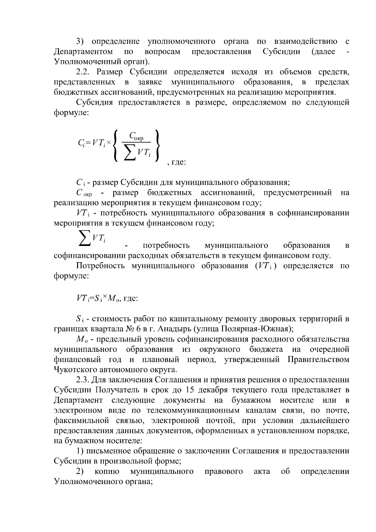
"О внесении изменений в Приложение к Постановлению Правительства Чукотского автономного округа от 29 декабря 2023 года № 549"
Номер опубликования: 8700202512220007
Дата опубликования:
22.12.2025
