Официальное опубликование правовых актов
ОФИЦИАЛЬНОЕ ОПУБЛИКОВАНИЕ
Приказ Департамента природных ресурсов и экологии Ямало-Ненецкого автономного округа от 16.09.2025 № 1513
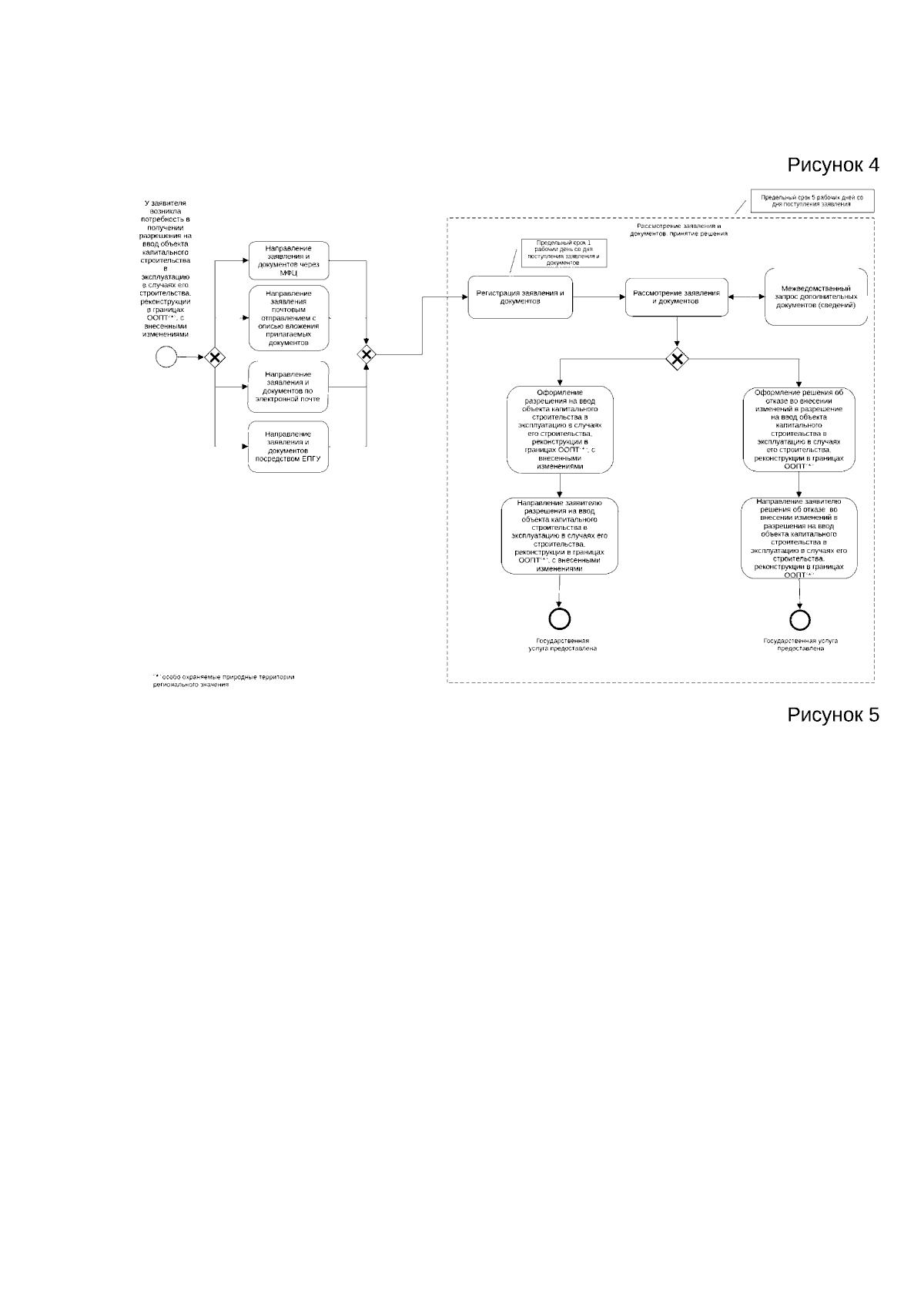
"О внесении изменений в некоторые приказы департамента природных ресурсов и экологии Ямало-Ненецкого автономного округа по вопросам предоставления государственных услуг"
(Зарегистрирован 17.09.2025 № 287)
Номер опубликования: 8901202509180002
Дата опубликования: 18.09.2025
Страница №78 из 80:
Увеличить