Официальное опубликование правовых актов
ОФИЦИАЛЬНОЕ ОПУБЛИКОВАНИЕ
Приказ Департамента природных ресурсов и экологии Ямало-Ненецкого автономного округа от 29.10.2025 № 1822
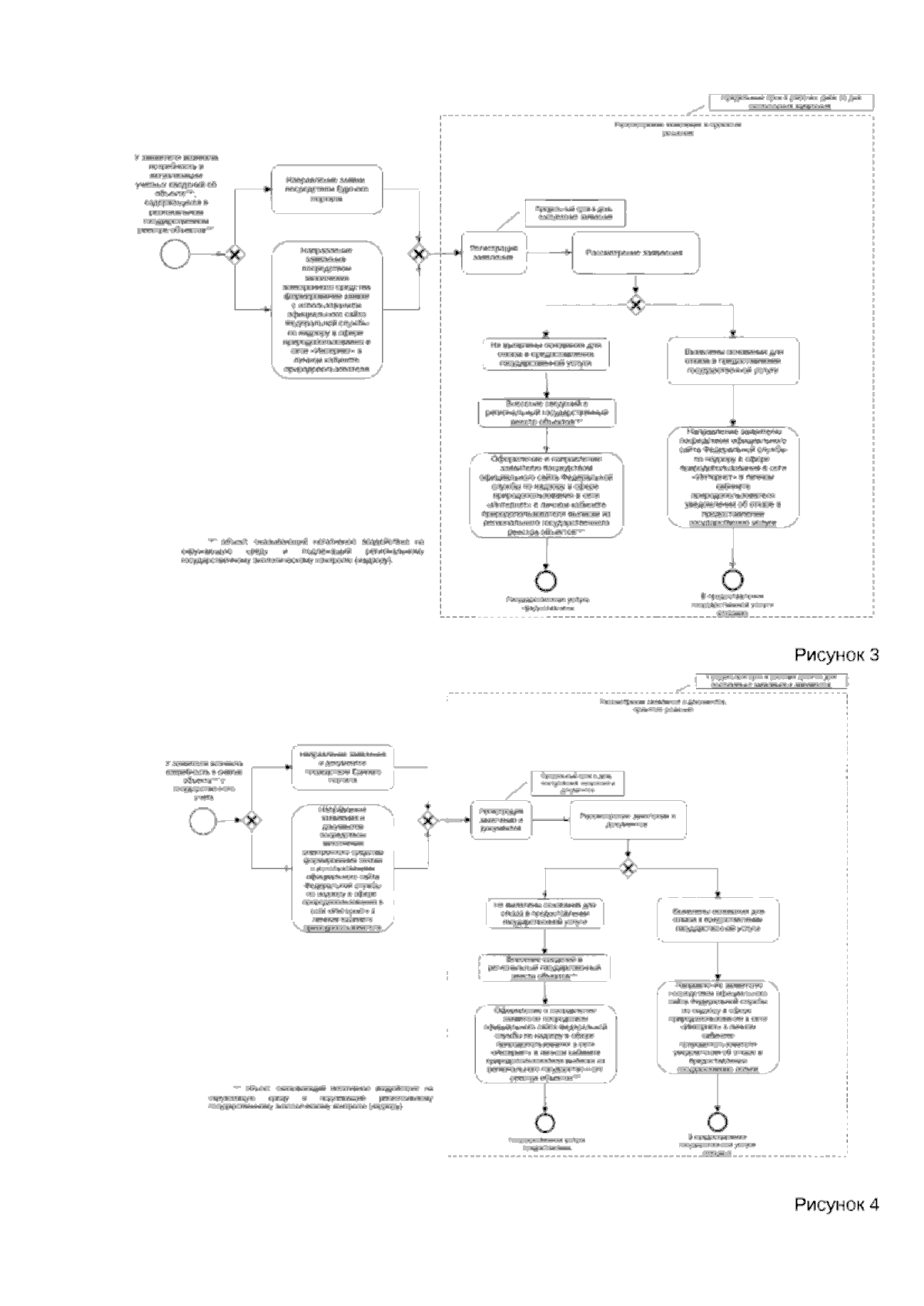
"Об утверждении Административного регламента департамента природных ресурсов и экологии Ямало-Ненецкого автономного округа по предоставлению государственной услуги "Организация и проведение государственной экологической экспертизы объектов регионального уровня" и внесении изменений в некоторые приказы департамента природных ресурсов и экологии Ямало-Ненецкого автономного округа по вопросам предоставления государственных услуг"
(Зарегистрирован 31.10.2025 № 360)
Номер опубликования: 8901202510310010
Дата опубликования: 31.10.2025
Страница №99 из 100:
Увеличить