Официальное опубликование правовых актов
ОФИЦИАЛЬНОЕ ОПУБЛИКОВАНИЕ
Приказ Департамента образования Ямало-Ненецкого автономного округа от 14.11.2025 № 865
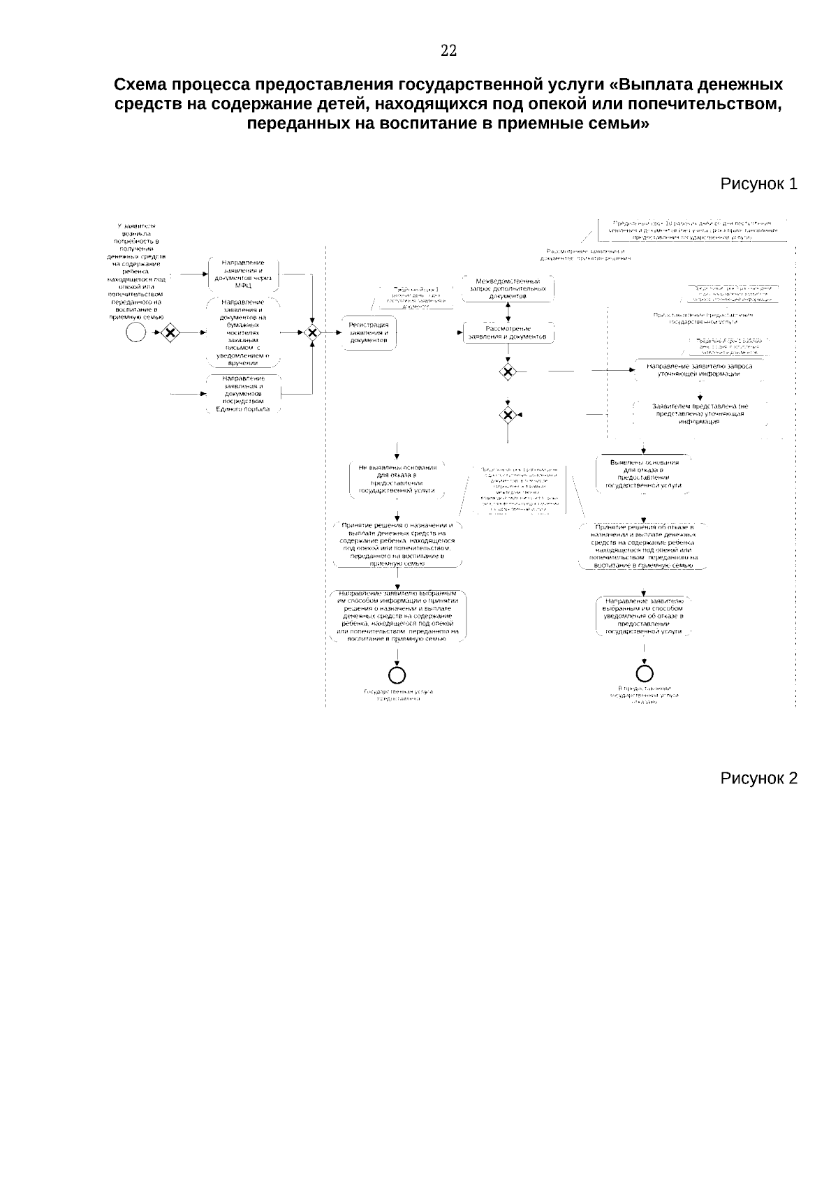
"О внесении изменения в Административный регламент департамента образования Ямало-Ненецкого автономного округа по предоставлению государственной услуги "Выплата денежных средств на содержание детей, находящихся под опекой или попечительством, переданных на воспитание в приемные семьи"
(Зарегистрирован 17.11.2025 № 379)
Номер опубликования: 8901202511180002
Дата опубликования: 18.11.2025
Страница №22 из 23:
Увеличить