Официальное опубликование правовых актов
ОФИЦИАЛЬНОЕ ОПУБЛИКОВАНИЕ
Приказ Департамента природных ресурсов и экологии Ямало-Ненецкого автономного округа от 03.03.2026 № 174
"О внесении изменений в приказ департамента природных ресурсов и экологии Ямало-Ненецкого автономного от 22 ноября 2019 года № 4698"
(Зарегистрирован 03.03.2026 № 62)
Номер опубликования: 8901202603030001
Дата опубликования: 03.03.2026
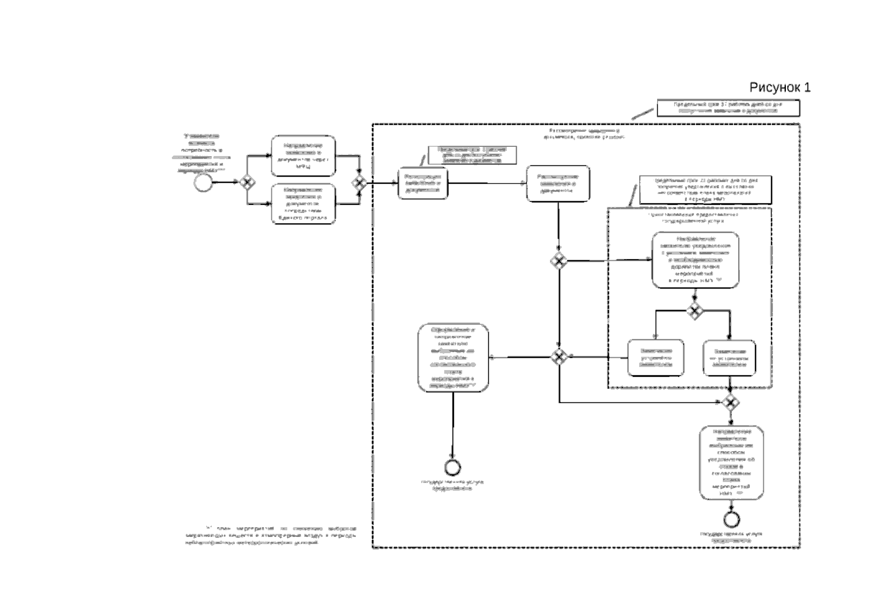
Страница №12 из 15:
Увеличить