Официальное опубликование правовых актов
ОФИЦИАЛЬНОЕ ОПУБЛИКОВАНИЕ
Приказ Департамента природных ресурсов и экологии Ямало-Ненецкого автономного округа от 16.03.2026 № 207
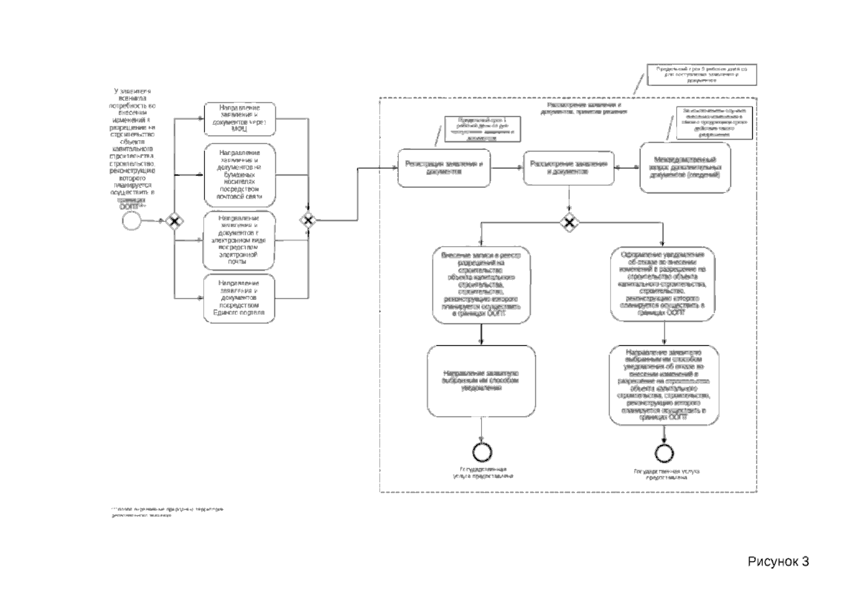
"О внесении изменений в Административный регламент департамента природных ресурсов и экологии Ямало-Ненецкого автономного округа по предоставлению государственной услуги "Выдача разрешений на строительство объекта капитального строительства, строительство, реконструкцию которого планируется осуществлять в границах особо охраняемой природной территории регионального значения, а также разрешений на ввод в эксплуатацию указанного объекта"
(Зарегистрирован 17.03.2026 № 79)
Номер опубликования: 8901202603170005
Дата опубликования: 17.03.2026
Страница №35 из 40:
Увеличить