Официальное опубликование правовых актов
ОФИЦИАЛЬНОЕ ОПУБЛИКОВАНИЕ
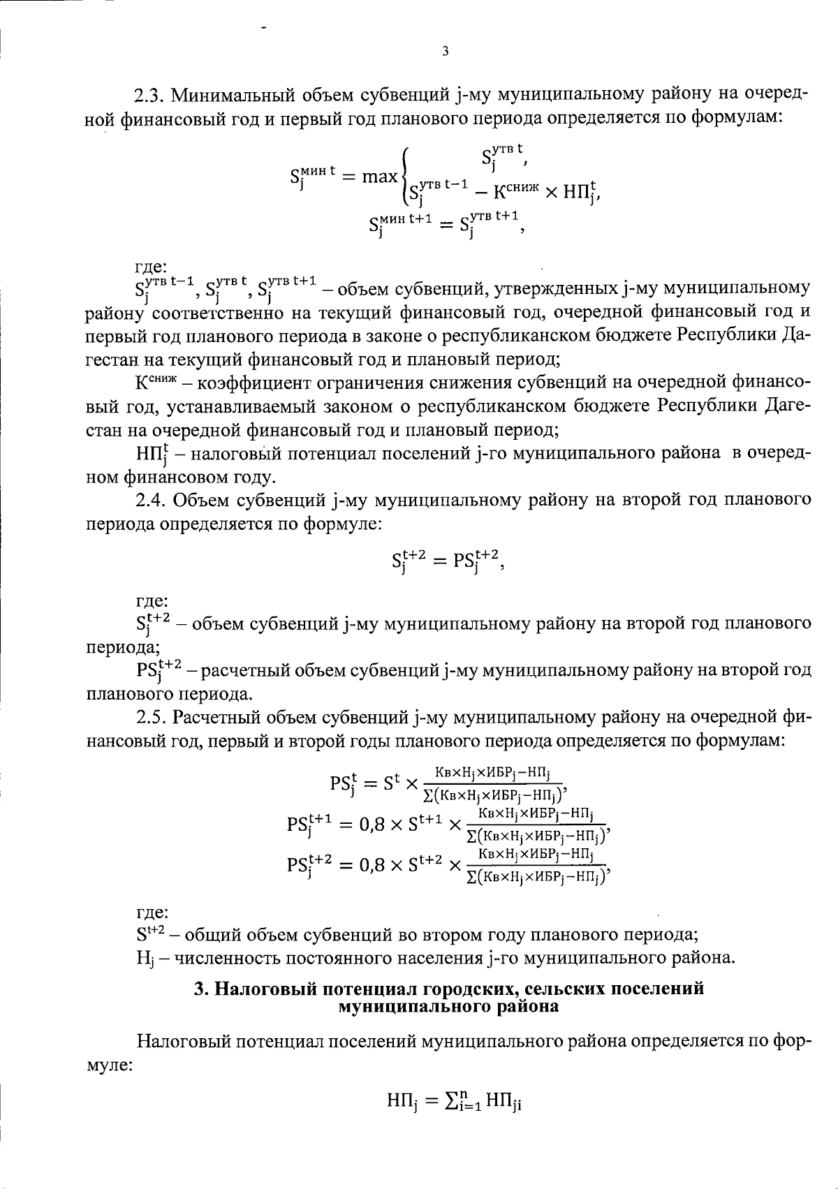
Закон Республики Дагестан от 03.10.2025 № 75
"О наделении органов местного самоуправления муниципальных районов Республики Дагестан государственными полномочиями Республики Дагестан по расчету и предоставлению дотаций на выравнивание бюджетной обеспеченности городских, сельских поселений за счет средств республиканского бюджета Республики Дагестан"
Номер опубликования: 0500202510070002
Дата опубликования: 07.10.2025
Страница №10 из 20:
Увеличить