Официальное опубликование правовых актов
ОФИЦИАЛЬНОЕ ОПУБЛИКОВАНИЕ
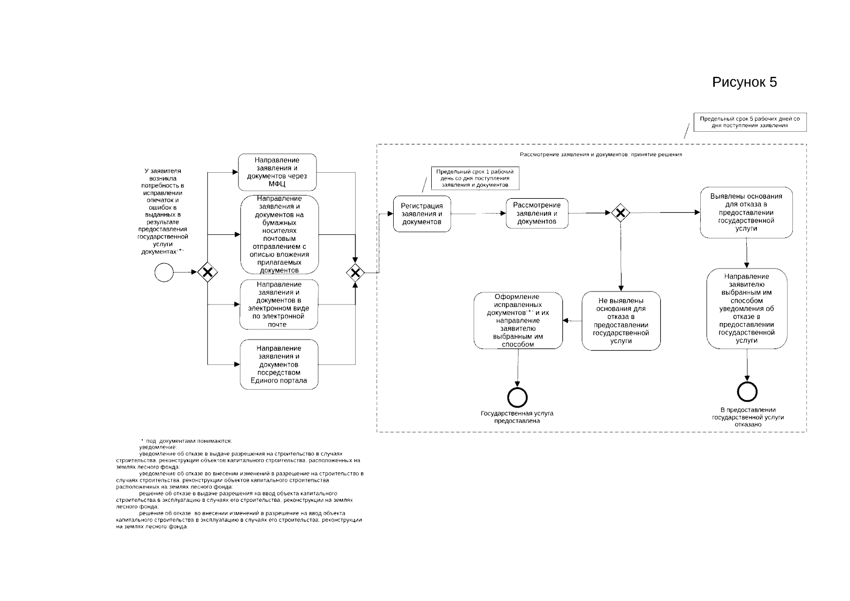
Приказ Департамента природных ресурсов и экологии Ямало-Ненецкого автономного округа от 30.12.2025 № 2232
"О внесении изменений в некоторые приказы департамента природных ресурсов и экологии Ямало-Ненецкого автономного округа по вопросам предоставления государственных услуг"
(Зарегистрирован 13.01.2026 № 1)
Номер опубликования: 8901202601140002
Дата опубликования: 14.01.2026
Страница №42 из 45:
Увеличить